● 首页咨讯中心工程监理【返回】

 


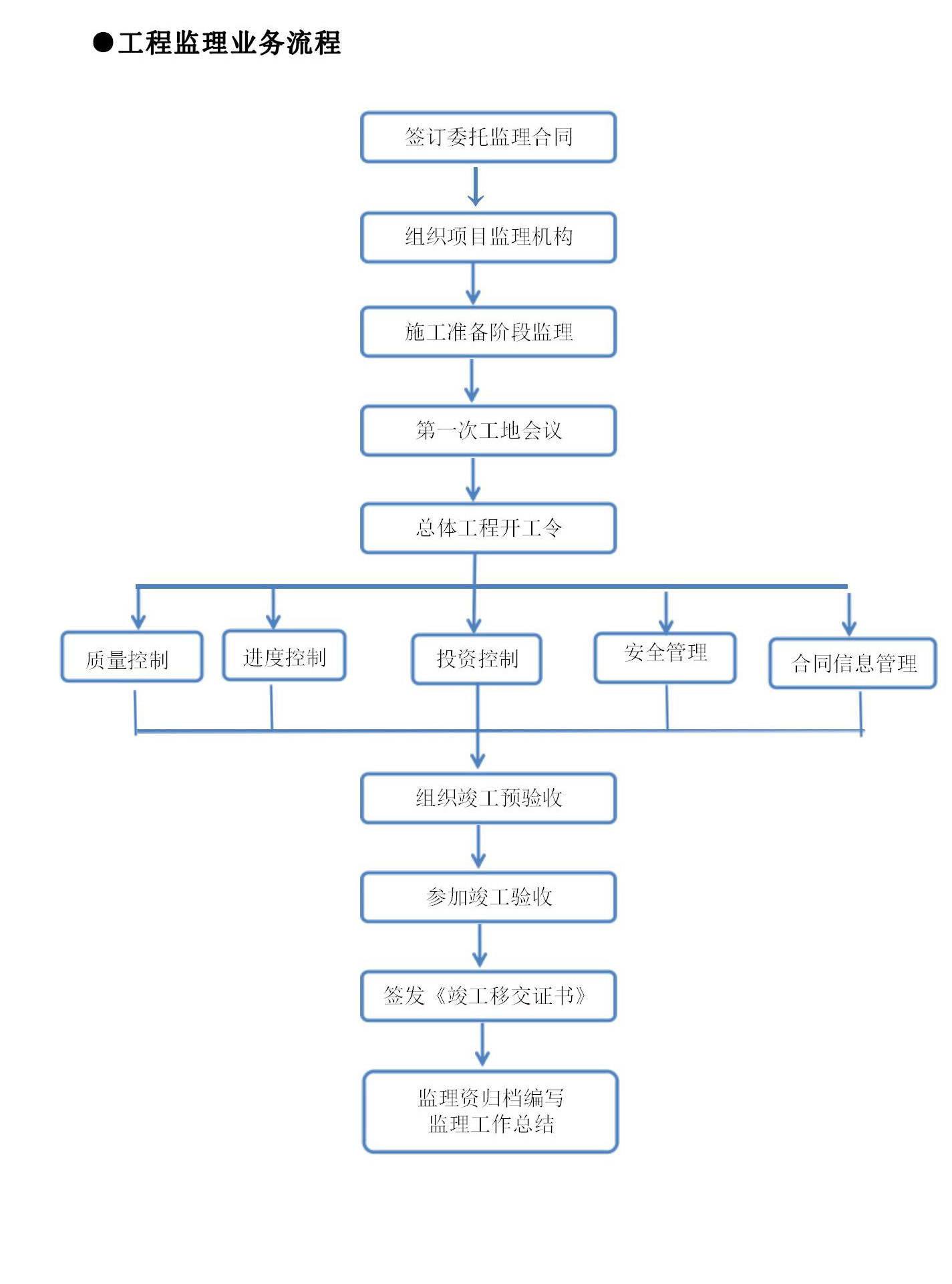
工程监理业务流程图

更新时间:2024-06-07 00:23:49

广西中旭达工程项目管理有限公司简介2024.04.23docx_16.jpg

 

 

广西中旭达工程项目管理有限公司    版权所有
备案号:桂ICP备2024036392