● 首页咨讯中心信息公告【返回】

 


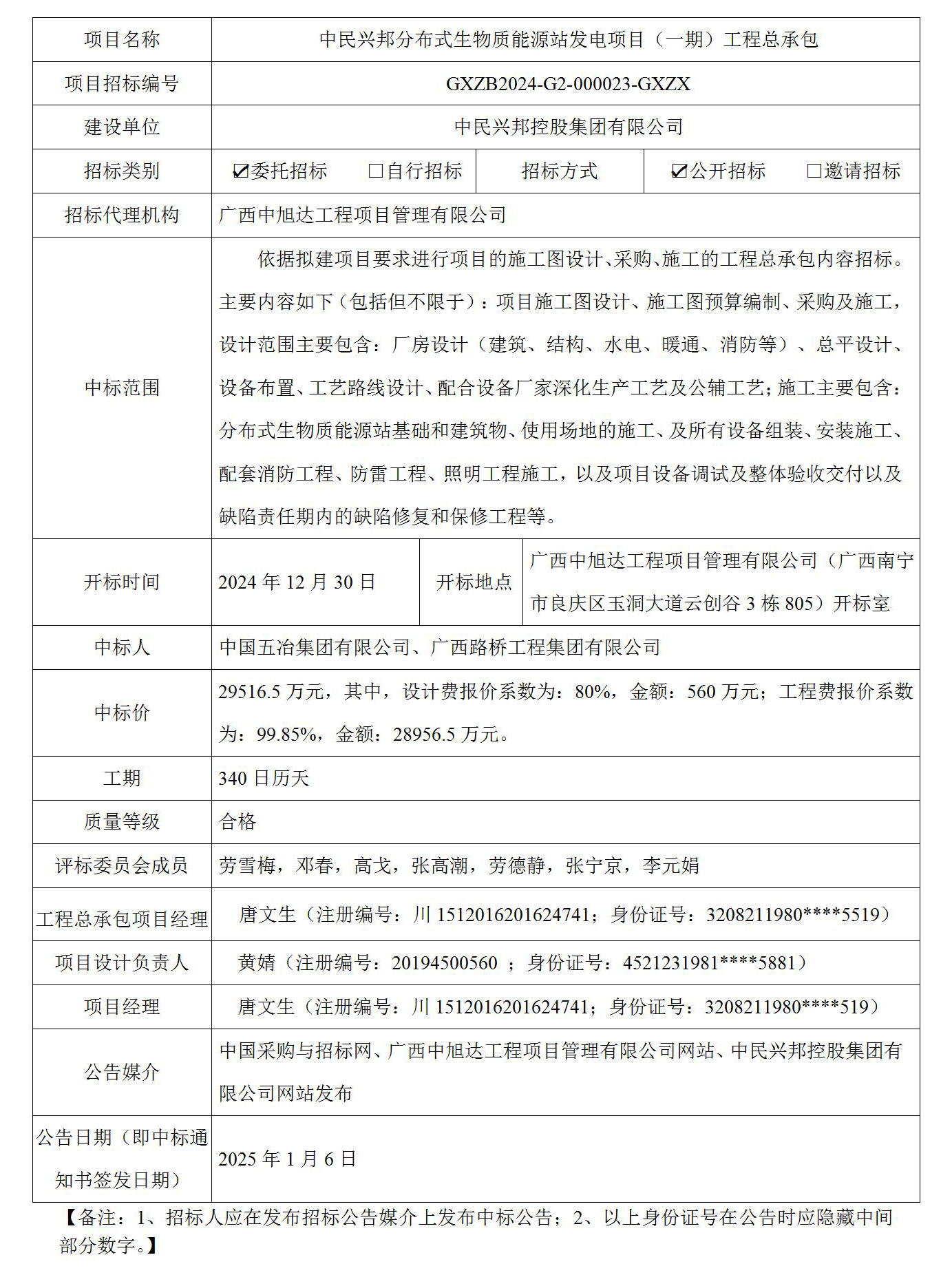
【中标公告】中民兴邦分布式生物质能源站发电项目(一期)工程总承包

更新时间:2025-01-06 11:16:48

中标公告_01.jpg

 

 

广西中旭达工程项目管理有限公司    版权所有
备案号:桂ICP备2024036392