● 首页咨讯中心信息公告【返回】

 


中民兴邦分布式生物质能源站发电项目(一期)工程总承包更正公告

更新时间:2024-12-11 16:59:36

一、项目名称:中民兴邦分布式生物质能源站发电项目(一期)工程总承包

二、项目招标编号:GXZB2024-G2-000023-GXZX

三、首次公告日期:2024年12月05日

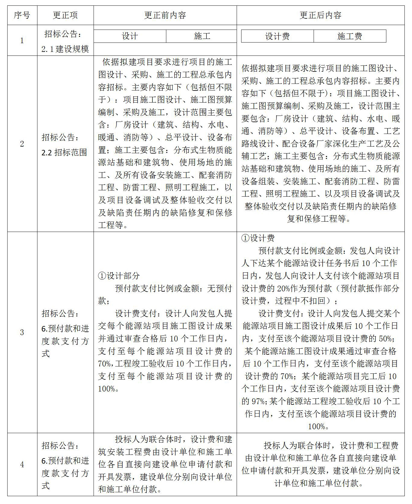
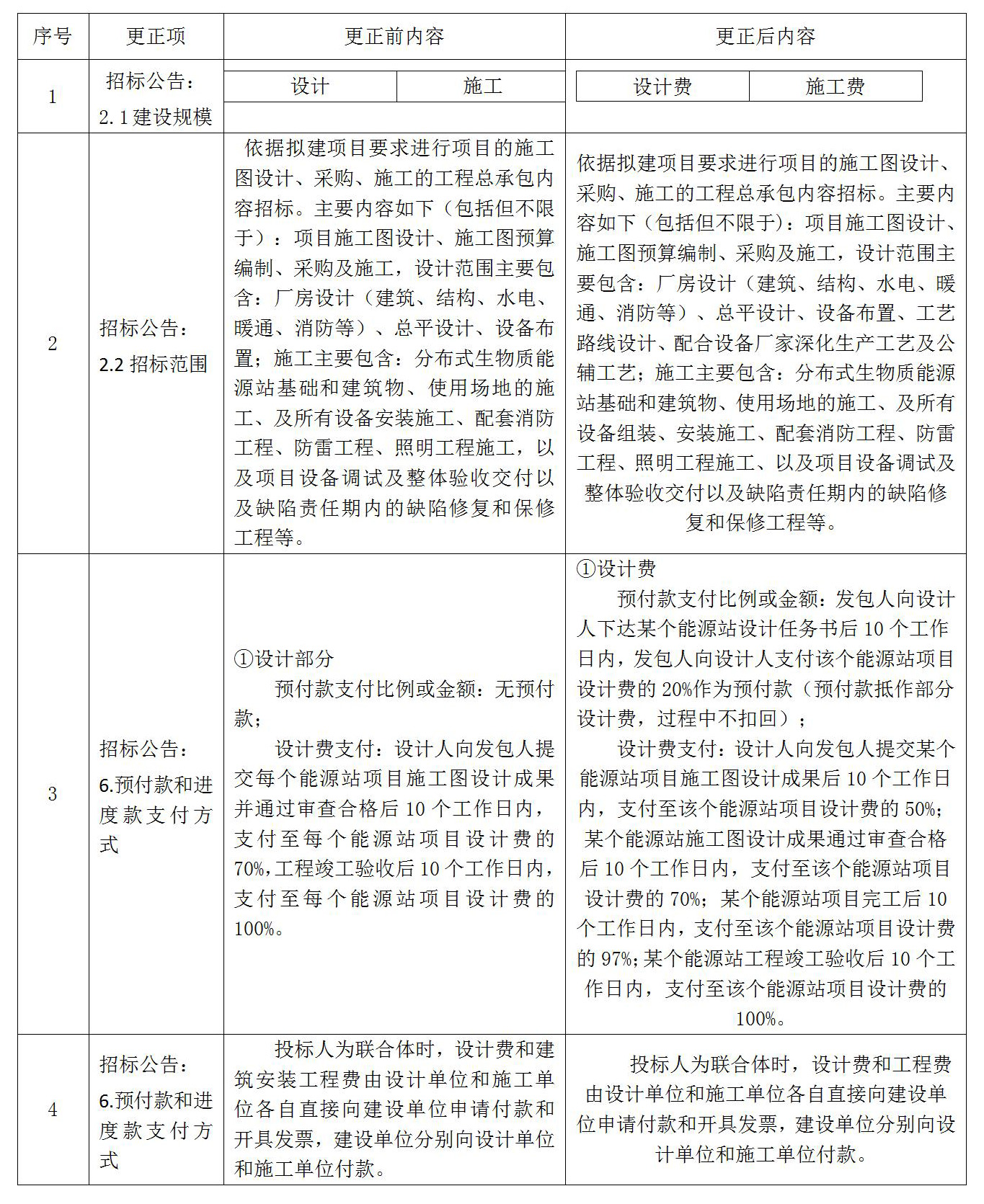
四、澄清(更改)事项、内容:

000.jpg

五、其他补充:文件中凡涉及以上更正内容的均作相应更正,其它内容不变。

六、本次公告同时在中国采购与招标网、广西中旭达工程项目管理有限公司网站、中民兴邦控股集团有限公司网站发布网上发布。

七、联系方式

1.招标人:中民兴邦控股集团有限公司

地址:南宁市青秀区长湖路65号五楼

联系人:陆工

联系电话:13277826707

2.招标代理机构:广西中旭达工程项目管理有限公司

地址:广西南宁市良庆区玉洞大道云创谷3栋805

联系人:阮学燕

电话:0771-5349639



广西中旭达工程项目管理有限公司

2024年12月11日       


 

 

广西中旭达工程项目管理有限公司    版权所有
备案号:桂ICP备2024036392